网站首页
企业概况
公司要闻
信息公开
开云(中国)
友情链接
详情
政策法规详情
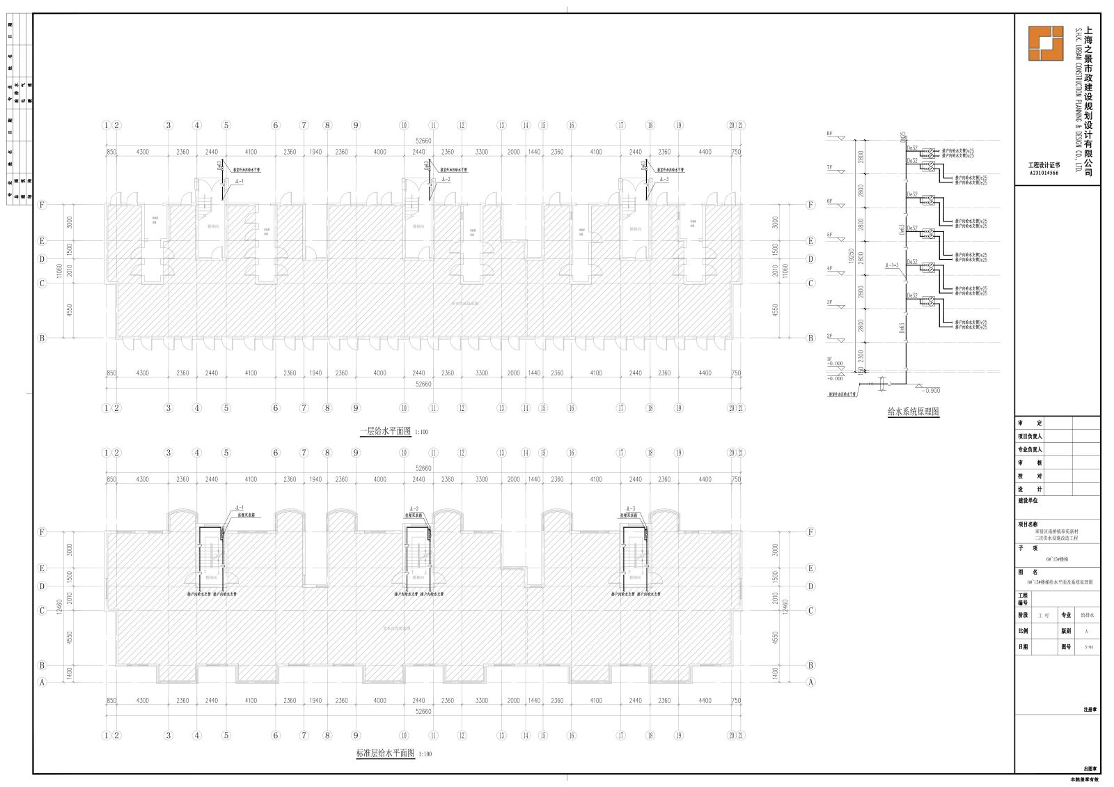
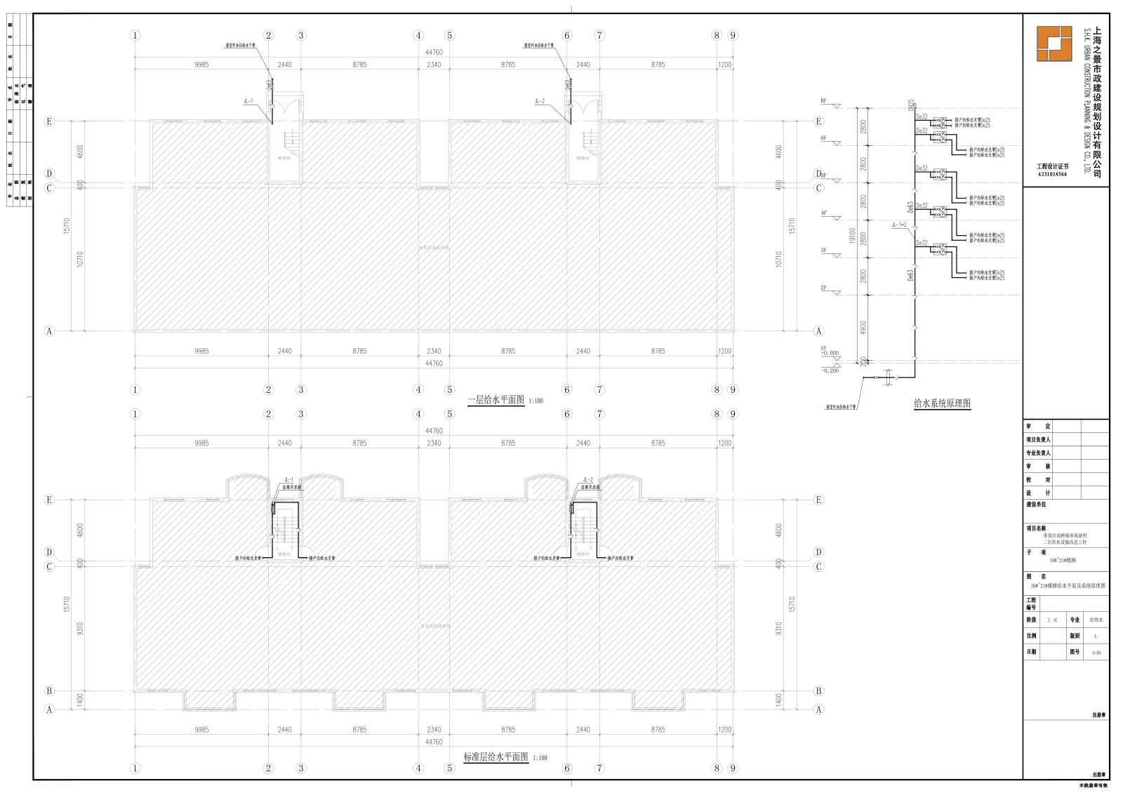
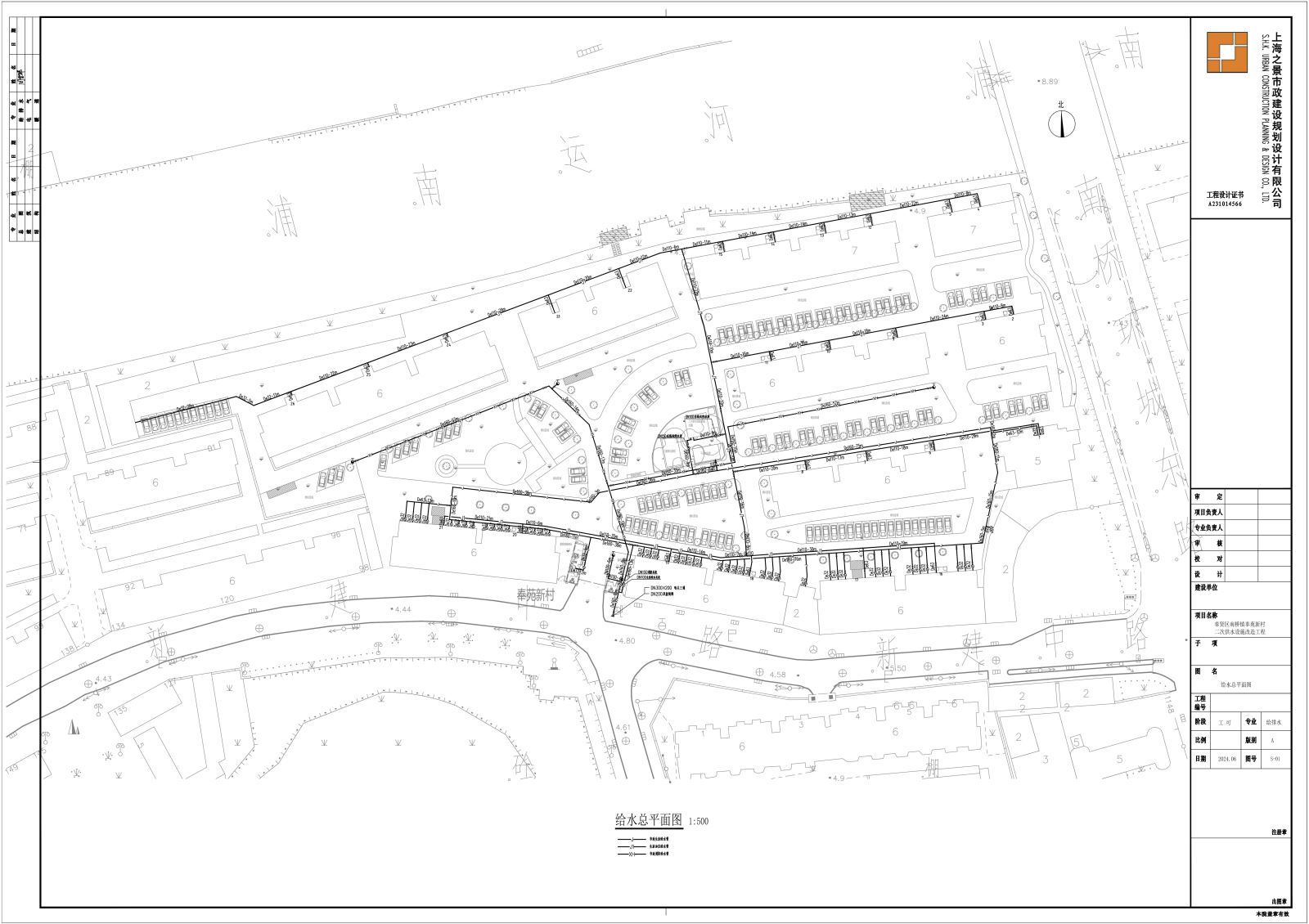
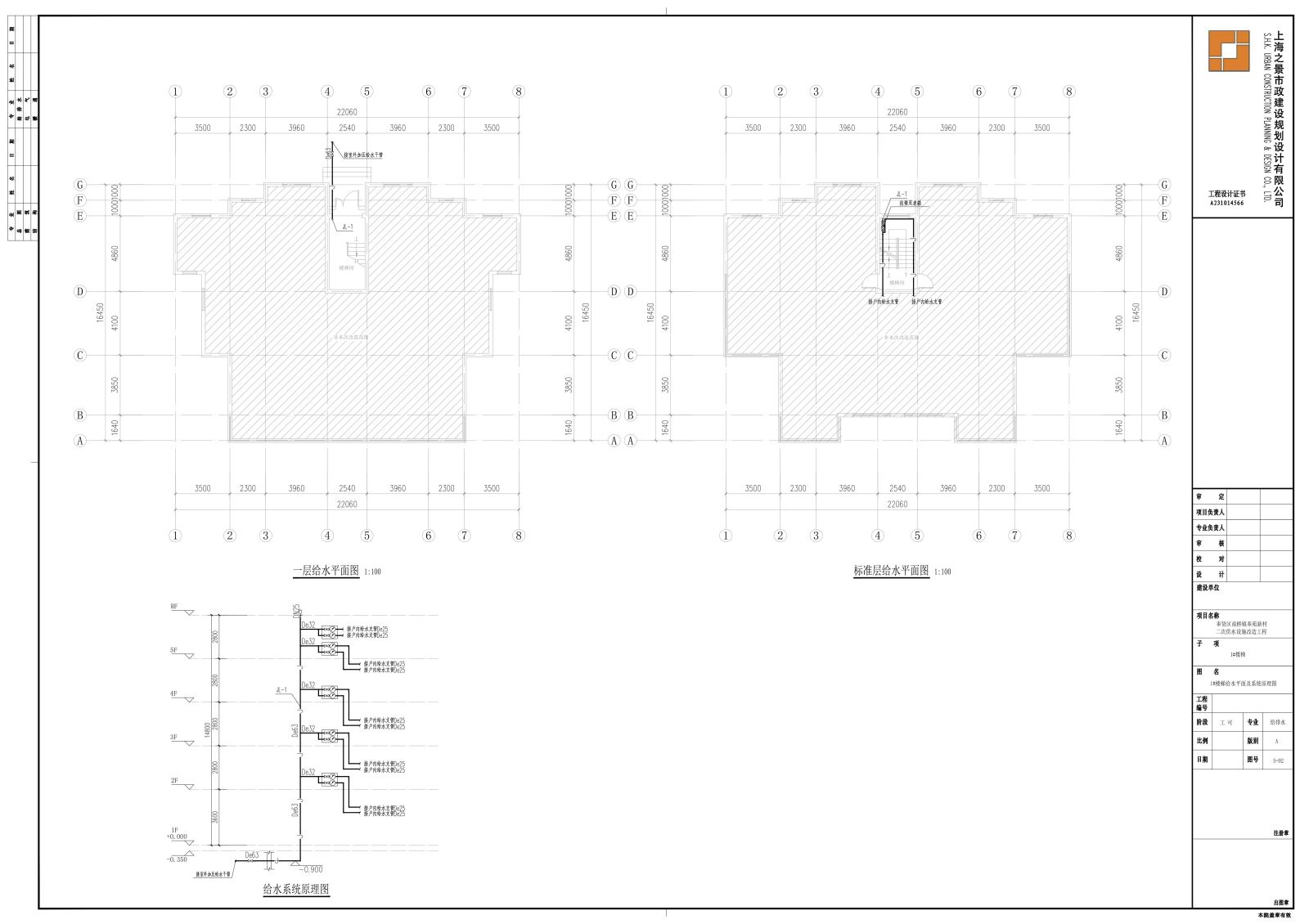
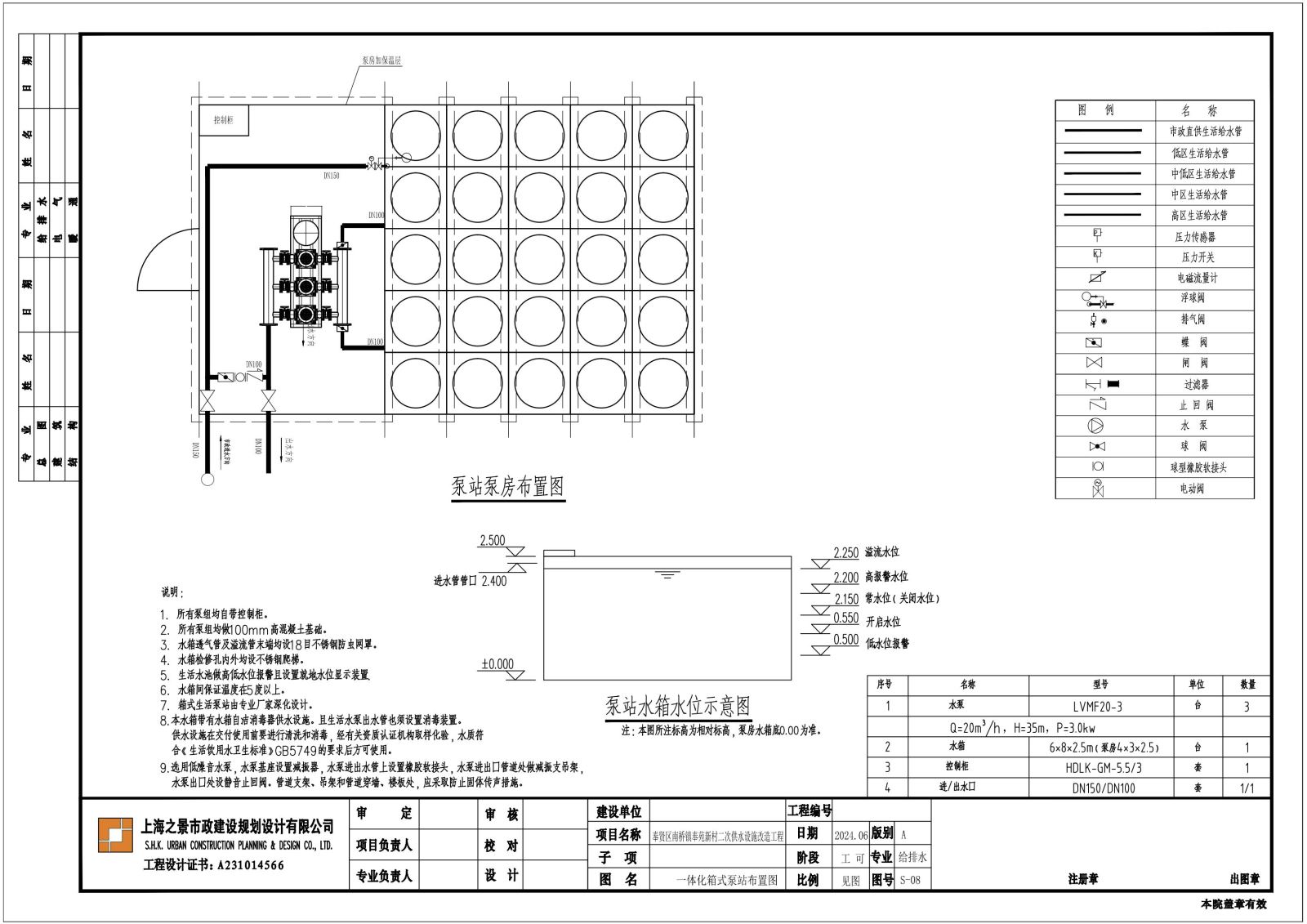
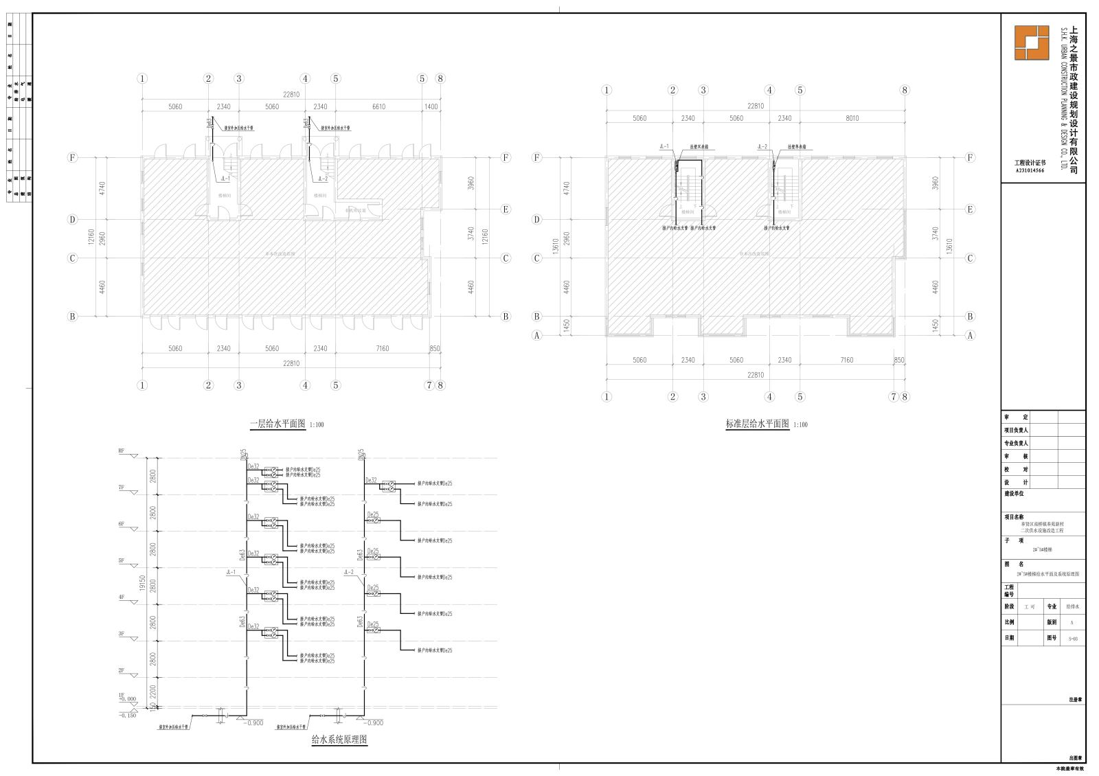
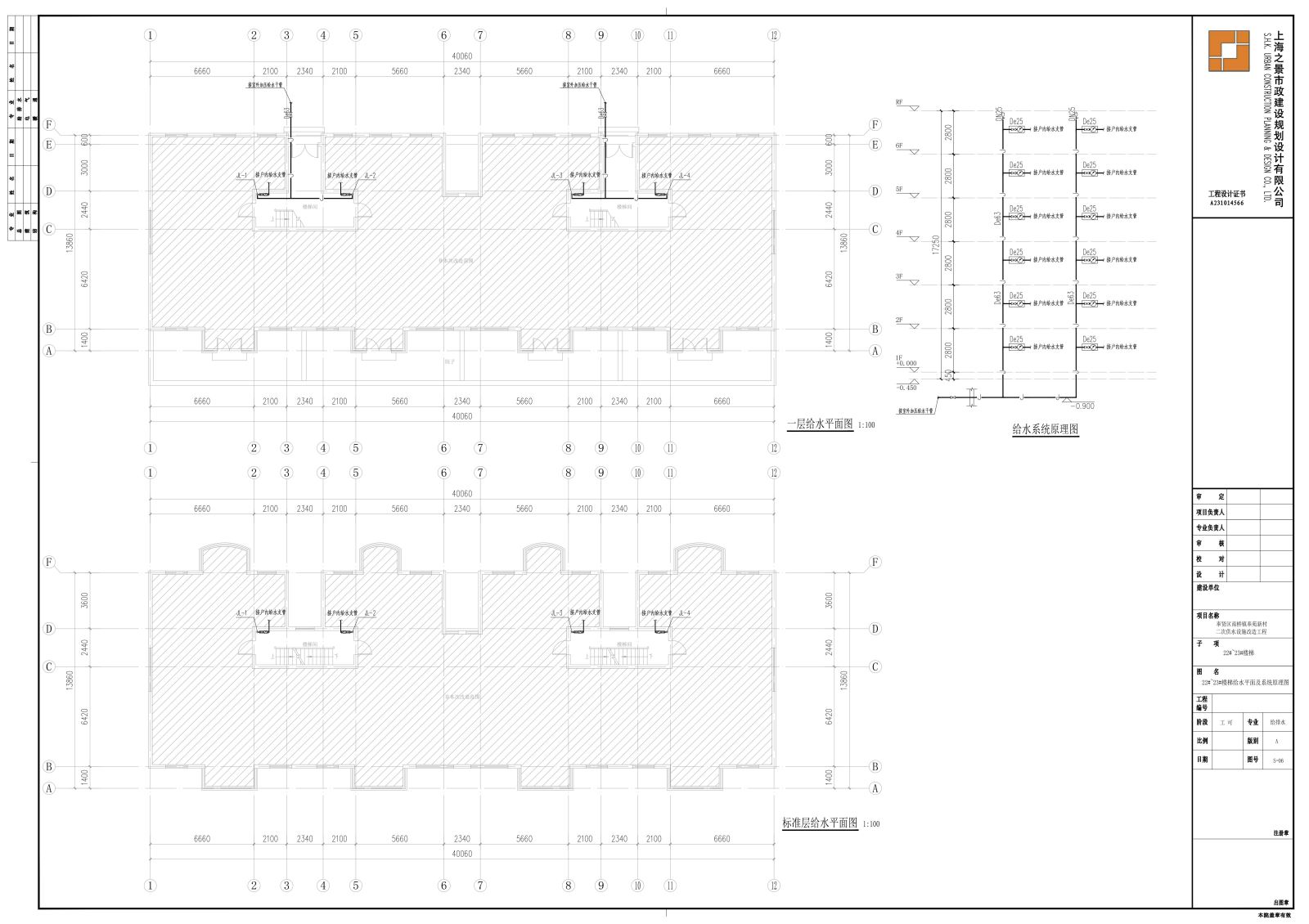
奉贤区南桥镇奉苑新村二次供水设施改造工程设计文件公示
2024-08-30
公司视频
»
企业介绍
»
公司要闻
»
信息公开
»
开云(中国)
»
友情链接
»
友情链接选择
上海市水务局
上海市奉贤区水务局
上海奉贤交通能源(集团)有限公司
中国光大银行
企业介绍
企业领导
机构设置
企业荣誉
基层单位
营业网点
服务要闻
行业动态
用水知识
综合新闻
信息公开目录
企业概况
企业介绍
企业领导
机构设置
服务信息
供水服务范围
收费标准
供水接入流程
业务流程
服务规范
网点设置
计划停水、计划降压通知
供水水质报告
用水知识
开云(中国)
供水成本
企业经营情况
成本数据
供水规定与标准
AK正规平台
|
九游·官方版web站入口
|
milan米兰(中国)官方网站
|
开云官方下载开云app
|
开云手机站登录入口
|
乐鱼官方官网发现美好的应用
|
开云手机站登入
|
米兰体育
|
米兰体育
|